2024年江门市基本医疗保险待遇
职工基本医疗保险待遇
(一)职工医保住院待遇

注:
1.职工医保参保人享受住院待遇,由职工医保基金按规定支付;享受大病保险待遇,由职工大病保险资金按规定支付。其中,大病保险按年度累计自付范围内医疗费用进行分段。
2.在二、三级定点医疗机构住院的参保人向家庭病床定点医疗机构转诊并建立家庭病床的,不设起付标准。
3.参加职工医保退休人员在上述起付标准的基础上降低100元,相应住院基金支付比例提高3个百分点。
4.年度累计自付范围内医疗费用不含起付标准以内的费用,起付标准以内的费用由参保人个人支付。
5.参保人异地就医、急诊抢救等情形按国家、省和市有关规定执行。
按床日付费特殊人群参保人在同一家定点医疗机构住院时间在90天以上的,按90天为一个结算周期,不足90天的,按实际天数计算。每两个连续周期计算一次起付标准,即在第一个周期计算起付标准,连续的第二个周期不计算起付标准,新周期重新计算,即第三个周期重新计算起付标准。
(二)职工医保普通门诊待遇

注:
1.参加职工医保参保人在选定一家一级及以下定点医疗机构基础上,可在二级或三级定点医疗机构中再选定一家,享受普通门诊待遇,由职工医保基金按规定支付。
2.当月累计未达到最高支付限额的,可结转到下月使用;年度累计未达到最高支付限额的,不可结转下年度使用。参保人门诊定点医疗机构选定后,基本医疗保险年度内原则上不得变更。下一基本医疗保险年度需变更的,应在本年10月至12月办理变更手续。未办理变更手续的,视为继续选定原门诊定点医疗机构。
3.表中“二级或三级”“办理转诊手续”是指参保人经一级及以下选定医疗机构转诊后30日内(即每次门诊转诊的有效期为30日,超过有效期需重新办理转诊手续,方可按转诊的基金支付比例享受待遇,下同)在本人选定的二级或三级定点医疗机构就医的情形。
4.表中“非选定的定点医疗机构”“办理转诊手续”是指参保人经选定定点医疗机构转诊后30日内在非选定的定点医疗机构就医的情形。
5.参保人在基本医疗保险定点医疗机构普通门诊就医发生的单独支付药品费用,按我市普通门诊统筹有关规定,由基本医疗保险统筹基金单独支付,直接计入基本医疗保险统筹基金住院年度最高支付限额,政策范围内支付比例按就医医疗机构普通门诊统筹标准执行。
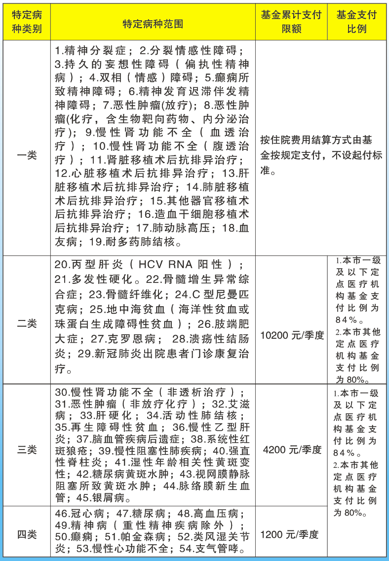
(三)职工医保门诊特定病种待遇

注:
1.上表“基金累计支付限额”是指门诊特定病种医疗费用季度实际基金支付累计额。职工医保参保人享受门诊特定病种待遇,由职工医保基金按规定支付。
2.职工医保参保人患有两个或两个以上特定病种的,取较高病种季度支付限额增加360元。
3.当季度累计最高支付限额,不能结转下季度使用。
4.“活动性肺结核”和“耐多药肺结核”应在我市以及经批准的市外肺结核专科防治门诊定点医疗机构就诊,基金才予以支付。重性精神疾病指精神分裂症、分裂情感性障碍、持久的妄想性障碍(偏执性精神病)、双相(情感)障碍、癫病所致精神障碍和精神发育迟滞伴发精神障碍等6种重性精神疾病。
5.禽流感疑似病例参保患者使用奥司他韦(届基本医疗保险药品目录乙类药,按药品费用90%纳入基本医疗保险基金支付范围),定点医疗机构需单独开处方和收费奥司他韦药品费用基金最高支付限额为每人每季度7200元,基金支付比例为80%。
6.参保人异地就医、急诊抢救等情形按国家、省和市有关规定执行。
城乡居民基本医疗保险待遇
(一)居民医保住院待遇

注:
1.居民医保参保人享受住院待遇,由居民医保基金按规定支付;享受大病保险待遇,由居民大病保险资金按规定支付。其中,大病保险按年度累计自付范围内医疗费用进行分段。
2.居民医保中,返贫致贫人口、最低生活保障对象大病保险起付标准下降70%,支付比例提高10个百分点;特困人员、孤儿、事实无人抚养儿童大病保险起付标准下降80%,支付比例提高20个百分点。上述人员大病保险不设年度最高支付限额。
3.在二、三级定点医疗机构住院的参保人向家庭病床定点医疗机构转诊并建立家庭病床的,不设起付标准。
4.参加居民医保的特困人员住院可以享受零起付标准,在一级及以下定点医疗机构住院,基金支付比例提高10个百分点。
5.年度累计自付范围内医疗费用不含起付标准以内的费用,起付标准以内的费用由参保人个人支付。
6.参保人异地就医、急诊抢救等情形按国家、省和市有关规定执行。
7.按床日付费特殊人群参保人在同一家定点医疗机构住院时间在90天以上的,按90天为一个结算周期,不足90天的,按实际天数计算。每两个连续周期计算一次起付标准,即在第一个周期计算起付标准,连续的第二个周期不计算起付标准,新周期重新计算,即第三个周期重新计算起付标准。
(二)居民医保普通门诊待遇

注:
1.居民医保参保人只可在一级及以下定点医疗机构或我市儿童专科定点医疗机构中选定一家,享受普通门诊待遇,由居民医保基金按规定支付。
2.年度累计未达到最高支付限额的,不可结转下年度使用。参保人门诊定点医疗机构选定后,基本医疗保险年度内原则上不得变更。下一基本医疗保险年度需变更的应在本年10月至12月办理变更手续。未办理变更手续的,视为继续选定原门诊定点医疗机构。
3.表中“办理转诊手续到非选定的定点医疗机构”是指参保人经选定的定点医疗机构转诊后30日内在非选定的定点医疗机构就医的情形。
4.参保人在基本医疗保险定点医疗机构普通门诊就医发生的单独支付药品费用,按我市普通门诊统筹有关规定,由基本医疗保险统筹基金单独支付,直接计入基本医疗保险统筹基金住院年度最高支付限额,政策范围内支付比例按就医医疗机构普通门诊统筹标准执行。
(三)居民医保门诊特定病种待遇

注:
1.上表“基金累计支付限额”是指门诊特定病种医疗费用季度实际基金支付累计额。居民医保参保人享受门诊特定病种待遇,由居民医保基金按规定支付。
2.居民医保参保人患有两个或两个以上特定病种的,取较高病种季度支付限额增加180元。
3.当季度累计最高支付限额,不能结转下季度使用。
4.特困人员居民医保参保人门诊特定病种医疗费用基金支付比例提高10个百分点(基金支付比例最高不超过100%,若超过100%的按100%计算)。
5“活动性肺结核”和“耐多药肺结核”应在我市以及经批准的市外肺结核专科防治门诊定点医疗机构就诊,基金才予以支付。重性精神疾病指精神分裂症、分裂情感性障碍、持久的妄想性障碍(偏执性精神病)、双相(情感)障碍、癫痛所致精神障碍和精神发育迟滞伴发精神障碍等6种重性精神疾病。
6.禽流感疑似病例参保患者使用奥司他韦(属基本医疗保险药品目录乙类药,按药品费用90%纳入基本医疗保险基金支付范围,定点医疗机构需单独开处方和收费奥司他韦药品费用基金最高支付限额为每人每季度6000元,基金支付比例为80%。
7.参保人异地就医、急诊抢救等情形按国家、省和市有关规定执行。
扫一扫 手机端浏览
