全部
全部
新闻
医生
图片
视频
首页
医院概况
医院概况
医院简介
领导班子
医院环境
联系我们
医院简介
开平市中心医院百姓身边的三甲医院开平市中心医院始创于1901年(清光绪27年),历史悠久,底蕴深厚,经百余年发展成集医疗、教学、科研、保...
查看详细 +
科室介绍
名医专栏
预约挂号
就诊流程
医院新闻
医院新闻
医院动态
通知公告
医院动态
暖心慰问传关怀 精准帮扶促提升|开平市卫健局慰问中山一院驻我院专家孙逊沙、赖建洋教授
保健中医康复科党支部春节慰问五保户、独居长者送温暖活动
【骏马笃行护侨乡 医心守岁暖新春】开平市中心医院2026年春节坚守岗位纪实
【丙午启新程】开平市中心医院的新年祝福!
通知公告
关于调整综合诊查类医疗服务价格项目的通知
关于开展“床位费(单人间)”等市场调节价项目的公示
关于开展 “限制临床应用医疗技术”情况公示
开平市中心医院春节期间诊疗工作安排通知
科室介绍
名医专栏
预约挂号
就诊流程
就医导航
就医导航
科室介绍
名医专栏
预约挂号
就诊流程
出入院流程
交通指南
健康体检
医保政策
科室介绍
名医专栏
预约挂号
就诊流程
党团建设
党团建设
党务公开
党风廉政
青年天地
党务公开
党建引领办实事 义诊惠民暖人心 | 开平市中心医院“医心向党,守护健康”公益服务活动走进月山镇
【月满中秋送温情,防疫清患护安康】记开平市中心医院肾内科中秋党建活动
【懂她,“更”爱她】开平市中心医院举办“更年期+乳腺关爱”义诊科普活动
党建引领聚合力!开平市中心医院积极参加爱国卫生运动誓师大会
党风廉政
党建引领办实事 义诊惠民暖人心 | 开平市中心医院“医心向党,守护健康”公益服务活动走进月山镇
【月满中秋送温情,防疫清患护安康】记开平市中心医院肾内科中秋党建活动
【懂她,“更”爱她】开平市中心医院举办“更年期+乳腺关爱”义诊科普活动
党建引领聚合力!开平市中心医院积极参加爱国卫生运动誓师大会
青年天地
党建引领办实事 义诊惠民暖人心 | 开平市中心医院“医心向党,守护健康”公益服务活动走进月山镇
中山大学附属第一医院合作共建开平市中心医院,为开平医疗卫生事业发展注入强大动能
【月满中秋送温情,防疫清患护安康】记开平市中心医院肾内科中秋党建活动
【懂她,“更”爱她】开平市中心医院举办“更年期+乳腺关爱”义诊科普活动
科室介绍
名医专栏
预约挂号
就诊流程
人事招聘
招标采购
护理园地
科研教学
院务公开
专题专栏
就医导航
科室介绍
名医专栏
预约挂号
就诊流程
出入院流程
交通指南
健康体检
医保政策
您的位置:
首页
就医导航
医保政策
详细
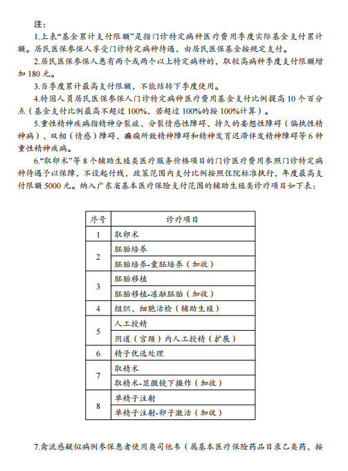
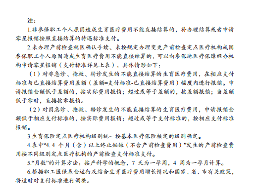
2026 年度江门市基本医疗保险(含生育保险) 待遇标准
发布时间:2026-03-25 15:32
本文来源: 医保股
分享到:
扫一扫 手机端浏览